应聘须知
公司地址:浙江省丽水市水阁工业区云景路90号
乘车路线:公交车20路直达至贝尼菲特站
公司官网:http://www.zjbnft.com/
联系电话:0578-2555028
手机:18657860077
注意事项:预知很多社会招聘岗位,可关注BOSS和智联招聘等

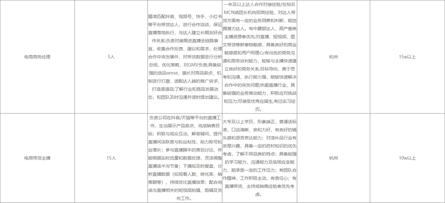
| 招聘岗位 | 人数 | 岗位职责 | 任职要求 | 工作地点 | 薪资待遇 |
| 市场维护专员 | 若干 | 负责公司产品的市场推广和销售工作;开发新客户,维护老客户,完成销售目标;收集市场信息,分析市场动态,制定营销策略。 | 大专及以上学历,市场营销、医药等相关专业优先;具备良好的沟通能力和团队合作精神;有医药行业销售经验者优先。 | 全省 | 15w以上 |
| 人力资源经理 | 1人 | 负责人力资源规划、招聘、培训、绩效、薪酬福利等工作;建立健全人力资源管理制度和流程;构建和谐劳动关系,提升员工满意度。 | 本科及以上学历,人力资源管理、工商管理等相关专业;五年以上人力资源管理工作经验,熟悉劳动法律法规;具备良好的沟通协调能力和团队管理能力。 | 丽水 | 10w以上 |
| 执业药师 | 1人 | 负责中药饮片的验收、保管、养护、调配等工作;提供中药用药咨询和指导;参与中药制剂的研发和生产。 | 中药学相关专业,大专及以上学历;持有执业中药师资格证书者优先;具备扎实的中药学理论基础和实践经验。 | 丽水 | 10w以上 |
| GAP基地负责人 | 1人 | 负责中药材GAP基地的规划、建设和管理工作;制定并实施中药材种植计划,确保中药材质量;负责基地人员管理和培训工作。 | 中药学、农学等相关专业,本科及以上学历;具有中药材种植管理经验,熟悉GAP规范;具备良好的沟通协调能力和团队管理能力。 | 丽水 | 12w以上 |
| 国医馆副馆长 | 1人 | 协助馆长负责国医馆的日常运营管理工作;组织开展中医药文化宣传和推广活动。 | 药学相关专业,本科及以上学历;具备良好的沟通协调能力和团队管理能力。 | 丽水 | 12w以上 |
| 四季九方店长 | 1人 | 负责店铺日常运营,监督员工,处理顾客投诉,提升服务质量;策划促销活动,提升品牌知名度;分析市场趋势,调整经营策略。 | 大专或以上学历,管理类专业优先;3年以上餐饮行业管理经验,茶饮行业优先;具备良好的沟通、团队管理和领导能力;熟悉库存管理和市场推广。 | 丽水 | 10w以上 |
| 管培生 | 3人 | 系统学习中药学知识,参与公司内部培训,熟悉药品生产、研发、质量管理流程;在生产、质检、研发、采购等部门轮岗,协助完成中药材采购、验收、储存等工作。 | 中药学专业,大专及以上学历;学习能力强,愿意深入中药行业并长期发展,具备良好的沟通能力和团队协作精神;有中药相关实习或项目经验者优先,对中药行业有浓厚兴趣,愿意从基层做起。 | 丽水 | 10w以上 |